【文字解读】安徽省省级公共资源交易目录(2020年版)解读
安徽省省级公共资源交易目录(2020年版)解读
2020年5月
《安徽省省级公共资源交易目录(2020年版)》,已经省政府同意印发施行。现解读如下。
一、出台背景
为贯彻落实中央全面深化改革委员会第七次会议关于深化公共资源交易平台整合共享的决策部署,根据《国务院办公厅转发国家发展改革委关于深化公共资源交易平台整合共享指导意见的通知》(国办函〔2019〕41号)和《国家发展改革委关于印发〈全国公共资源交易目录指引〉》(发改法规〔2019〕2024号)要求,省发展改革委经充分征求各地、各有关部门意见建议,对《安徽省省级公共资源交易目录(2015年版 )》进行了修订,形成《安徽省省级公共资源交易目录(2020年版)》(以下简称《2020年版目录》)
二、总体考虑
一是根据国家和省新出台的有关政策规定,对《安徽省省级公共资源交易目录(2015年版)》相关内容进行调整。
二是按照应进必进的原则,除海洋资源以及农村集体产权交易以外,将《全国公共资源交易目录指引》中列明的其它7类交易项目全部纳入《2020年版目录》。
三是根据国家和省有关政策规定,分别明确每类交易项目应当执行的规模标准。
三、主要内容
《2020年版目录》共计包括13类21项交易项目。
(一)调整部分
1.依据《必须招标的基础设施和公用事业项目范围规定》(发改法规﹝2018﹞843号),在工程建设项目招标投标类别中增加了省属企业控股投资的煤炭、石油、天然气、电力、新能源等能源基础设施项目。
2.依据《企业国有资产交易监督管理办法》(国务院国资委 财政部令第32号),在企业国有资产交易类别中增加了增资项目。
3.依据《安徽省行政事业单位国有资产管理暂行办法》(省政府令第214号),在行政事业单位国有资产处置中增加了股权转让项目。
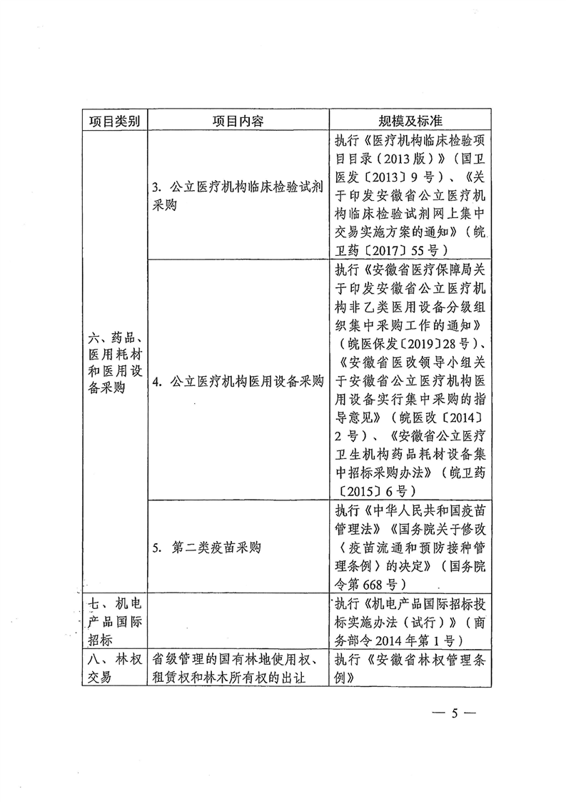
4.依据《国务院关于修改《疫苗流通和预防接种管理条例》的决定》(国务院令第668号)《关于印发安徽省公立医疗机构临床检验试剂网上集中交易实施方案的通知》(皖卫药〔2017〕55号),在药品、医用耗材和医用设备采购类别中增加了公立医疗机构临床检验试剂采购和第二类疫苗采购项目。
5.鉴于民用建筑和公共建筑已包含古建筑保护,在房屋建筑项目中删除了对古建筑保护项目的列举。
6.依据《安徽省财政厅关于完善省级预算单位政府采购预算管理和省属高校科研院所科研仪器设备采购管理有关事项的通知》(财购﹝2016﹞2092号),在政府采购类别中删除了省属院校教育技术装备的采购。
(二)新增部分
增加机电产品国际招标、林权交易、无形资产交易、用能权交易、排污权交易、碳排放权交易和涉诉、抵债或罚没资产处置等7类交易项目。
附件









