繁体
加入收藏
首页
凤台概况
领导之窗
新闻中心
政府信息公开
政务服务
互动交流
数说凤台
首页
凤台概况
领导之窗
新闻中心
政府信息公开
政务服务
互动交流
数说凤台
您的位置:
首页
>
信息公开
> 凤台县住建局
>
公共资源配置
>
住房保障
>
老旧小区改造
索
引
号:
795095727/202105-00008
信息分类:
老旧小区改造
内容分类:
城乡建设、环境保护
发布日期:
2021-05-24 15:15
发布机构:
凤台县住建局
成文日期:
生效时间:
废止时间:
名
称:
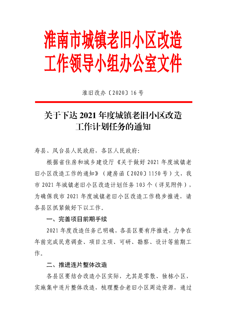
【改造计划】关于下达2021年度城镇老旧小区改造工作计划任务的通知
点
击
量:
文
号:
关
键
词:
索
引
号:
795095727/202105-00008
信息分类:
老旧小区改造
内容分类:
城乡建设、环境保护
发布日期:
2021-05-24 15:15
发布机构:
凤台县住建局
成文日期:
生效时间:
有
效
性:
名
称:
【改造计划】关于下达2021年度城镇老旧小区改造工作计划任务的通知
点
击
量:
文
号:
关
键
词:
【改造计划】关于下达2021年度城镇老旧小区改造工作计划任务的通知
发布时间:2021-05-24 15:15
信息来源:凤台县住建局
文字大小:[
大
中
小
]
背景色:
正在更新中...
为进一步了解掌握社会公众对政策执行效果的反馈与评价,请您对该政策的制定及执行提出宝贵的意见或建议。我们将及时收集并分析,共同助力政策不断完善。
姓 名:
联系方式:
*
内 容:
*
验 证 码:
打印本页