繁体
加入收藏
首页
凤台概况
领导之窗
新闻中心
政府信息公开
政务服务
互动交流
数说凤台
首页
凤台概况
领导之窗
新闻中心
政府信息公开
政务服务
互动交流
数说凤台
您的位置:
首页
>
信息公开
> 凤台县文化旅游体育局
>
权责清单和动态调整情况
索
引
号:
573014223/202602-00001
信息分类:
权责清单和动态调整情况
内容分类:
发布日期:
2026-01-30 17:18
发布机构:
凤台县文化旅游体育局
成文日期:
生效时间:
废止时间:
名
称:
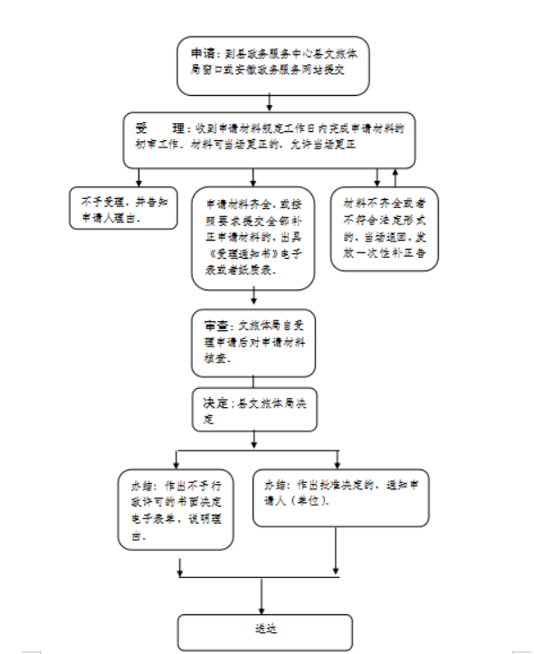
凤台县文旅体局行政权力运行流程图(2025年)
点
击
量:
文
号:
关
键
词:
索
引
号:
573014223/202602-00001
信息分类:
权责清单和动态调整情况
内容分类:
发布日期:
2026-01-30 17:18
发布机构:
凤台县文化旅游体育局
成文日期:
生效时间:
有
效
性:
名
称:
凤台县文旅体局行政权力运行流程图(2025年)
点
击
量:
文
号:
关
键
词:
凤台县文旅体局行政权力运行流程图(2025年)
发布时间:2026-01-30 17:18
信息来源:凤台县文化旅游体育局
文字大小:[
大
中
小
]
背景色:
承办科室:文化市场管理股(行政审批股)
监督电话:0554-8686829
正在更新中...
为进一步了解掌握社会公众对政策执行效果的反馈与评价,请您对该政策的制定及执行提出宝贵的意见或建议。我们将及时收集并分析,共同助力政策不断完善。
姓 名:
联系方式:
*
内 容:
*
验 证 码:
打印本页