凤台县岳张集镇权责清单工作运行流程图
凤台县岳张集镇权责清单工作运行流程图
|
权力序号 |
1 |
权力类型 |
行政许可 |
|
权力名称 |
《农村宅基地批准书》和乡村建设规划许可证核发 (使用原有宅基地和其他非农用地) |
||
|
备注 |
|
||

办理机构:乡镇农经站
业务电话:0554-8113701
办理时限:5个工作日
申请材料:身份证及其他证明材料
|
权力序号 |
2 |
权力类型 |
行政许可 |
|
权力名称 |
在村庄、集镇规划区修建临时建筑物、构筑物和其他设施的批准 |
||
|
备注 |
|
||


办理机构:乡镇自然资源和规划所
业务电话:0554-8113848
办理时限:5个工作日
申请材料:身份证及其他证明材料
|
权力序号 |
3 |
权力类型 |
行政许可 |
|
权力名称 |
农民集体所有土地由本集体经济组织以外的单位或者个人承包经营的审批 |
||
|
备注 |
|
||

办理机构:乡镇农经站
业务电话:0554-8113701
办理时限:5个工作日
申请材料:身份证及其他证明材料
|
权力序号 |
4 |
权力类型 |
行政许可 |
|
权力名称 |
农村集体经济组织统一经营的林权流转给本集体经济组织以外的单位和个人的流转方案审批 |
||
|
备注 |
|
||


办理机构:乡镇自然资源和规划所
业务电话:0554-8113848
办理时限:5个工作日
申请材料:身份证及其他证明材料
|
权力序号 |
5 |
权力类型 |
行政许可 |
|
权力名称 |
受委托对农村居民采伐自留山和个人承包集体林地上林木的采伐许可证的审核发放 |
||
|
备注 |
|
||

办理机构:乡镇自然资源和规划所
业务电话:0554-8113848
办理时限:5个工作日
申请材料:身份证及其他证明材料
|
权力序号 |
6 |
权力类型 |
行政强制 |
|
权力名称 |
对未依法取得乡村建设规划许可证或未按乡村建设规划许可证建设的,责令停止建设、限期改正 |
||
|
备注 |
|
||

办理机构:乡镇自然资源和规划所
业务电话:0554-8113848
|
权力序号 |
7 |
权力类型 |
行政强制 |
|
权力名称 |
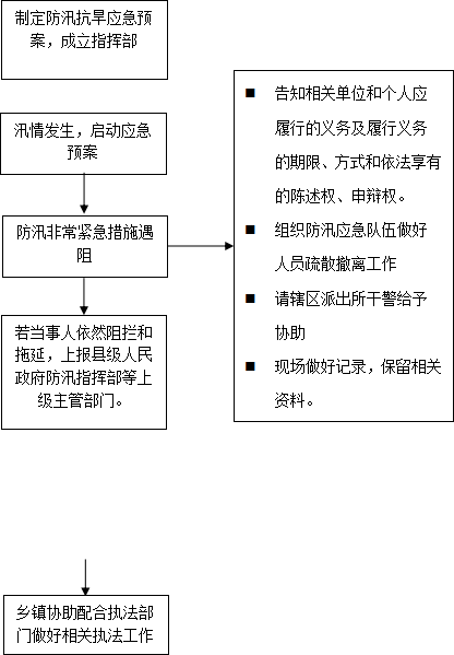
防汛采取非常紧急措施遇到阻拦和拖延时组织强制实施 |
||
|
备注 |
|
||

办理机构:乡镇水利站
业务电话:0554-8110260
|
权力序号 |
8 |
权力类型 |
行政确认 |
|
权力名称 |
确定村道公路用地外缘的建筑控制区 |
||
|
备注 |
|
||

办理机构:乡镇交通管理站
业务电话:0554-8111285
|
权力序号 |
9 |
权力类型 |
行政规划 |
|
权力名称 |
编制乡镇国土空间规划及村庄规划 |
||
|
备注 |
|
||

办理机构:乡镇交通管理站
业务电话:0554-8111285
|
权力序号 |
10 |
权力类型 |
行政规划 |
|
权力名称 |
编制、修改乡道规划 |
||
|
备注 |
|
||

办理机构:乡镇交通管理站
业务电话:0554-8111285
|
权力序号 |
11 |
权力类型 |
行政裁决 |
|
权力名称 |
个人之间、个人与单位之间林木所有权和林地使用权争议处理 |
||
|
备注 |
|
||

办理机构:乡镇自然资源和规划所
业务电话:0554-8113848
|
权力序号 |
12 |
权力类型 |
行政裁决 |
|
权力名称 |
个人之间、个人与单位之间的土地所有权和使用权争议处理 |
||
|
备注 |
|
||

办理机构:乡镇自然资源和规划所
业务电话:0554-8113848
|
权力序号 |
13 |
权力类型 |
其他权力 |
|
权力名称 |
对非法种植毒品原植物的铲除 |
||
|
备注 |
|
||

办理机构:乡镇平安办
业务电话:0554-8110115
|
权力序号 |
14 |
权力类型 |
其他权力 |
|
权力名称 |
最低生活保障审核转报 |
||
|
备注 |
审批 |
||

办理机构:乡镇民政所
业务电话:0554-8113773
|
权力序号 |
15 |
权力类型 |
其他权力 |
|
权力名称 |
特困人员供养审核转报 |
||
|
备注 |
审批 |
||


办理机构:乡镇民政所
业务电话:0554-8113773
|
权力序号 |
16 |
权力类型 |
其他权力 |
|
权力名称 |
临时救助审核转报 |
||
|
备注 |
|
||

办理机构:乡镇民政所
业务电话:0554-8113773
|
权力序号 |
17 |
权力类型 |
其他权力 |
|
权力名称 |
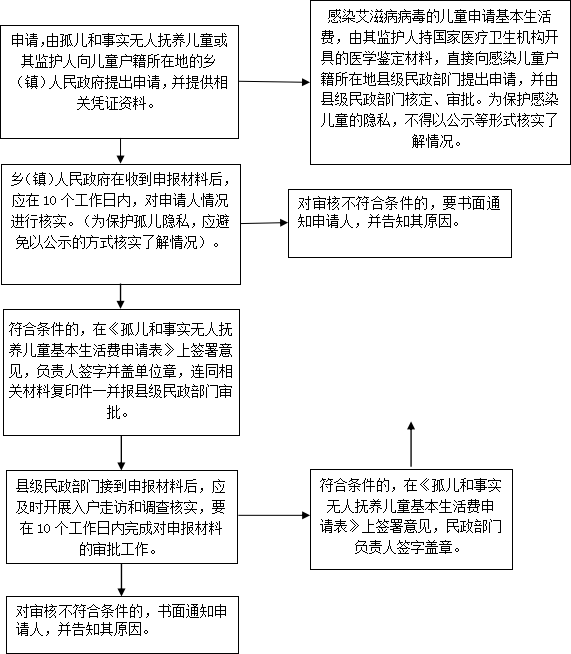
孤儿基本生活费审核转报 |
||
|
备注 |
|
||


办理机构:乡镇民政所
业务电话:0554-8113773
|
权力序号 |
18 |
权力类型 |
其他权力 |
|
权力名称 |
自然灾害生活救助对象审核转报 |
||
|
备注 |
|
||

办理机构:乡镇民政所
业务电话:0554-8113773
|
权力序号 |
19 |
权力类型 |
其他权力 |
|
权力名称 |
农村为村民设置公益性墓地的审核转报 |
||
|
备注 |
|
||

办理机构:乡镇民政所
业务电话:0554-8113773
|
权力序号 |
20 |
权力类型 |
其他权力 |
|
权力名称 |
辖区内有关争议及矛盾纠纷的调解 |
||
|
备注 |
1.村级 2.乡镇级 3.县及县以上转办 4.信访代办 |
||
1.矛盾纠纷调解流程图(村级)

办理机构:乡镇各村矛盾纠纷调解中心
业务电话:0554-8110115
2.矛盾纠纷调解流程图(乡镇级)

办理机构:乡镇信访办
业务电话:0554-8110115
3.矛盾纠纷调解流程图(县及县以上转办)

办理机构:乡镇信访办
业务电话:0554-8110115
4.矛盾纠纷调解流程图(信访代办)

办理机构:乡镇信访办
业务电话:0554-8110115
|
权力序号 |
21 |
权力类型 |
其他权力 |
|
权力名称 |
公共租赁住房申请初审 |
||
|
备注 |
|
||

办理机构:乡镇建设管理所
业务电话:0554-8110285
|
权力序号 |
22 |
权力类型 |
其他权力 |
|
权力名称 |
城镇住房保障家庭租赁补贴初审 |
||
|
备注 |
|
||

办理机构:乡镇建设管理所
业务电话:0554-8110285
|
权力序号 |
23 |
权力类型 |
其他权力 |
|
权力名称 |
业主委员会、临时管理规约备案 |
||
|
备注 |
|
||

办理机构:乡镇建设管理所
业务电话:0554-8110285
|
权力序号 |
24 |
权力类型 |
其他权力 |
|
权力名称 |
承包期内农村承包地调整的审核 |
||
|
备注 |
|
||

办理机构:乡镇农经站
业务电话:0554-8113701
|
权力序号 |
25 |
权力类型 |
其他权力 |
|
权力名称 |
土地承包合同的备案 |
||
|
备注 |
|
||

办理机构:乡镇农经站
业务电话:0554-8113701
|
权力序号 |
26 |
权力类型 |
其他权力 |
|
权力名称 |
组织开展动物疫病强制免疫 |
||
|
备注 |
|
||

办理机构:乡镇畜牧站
业务电话:0554-8113679
|
权力序号 |
27 |
权力类型 |
其他权力 |
|
权力名称 |
对生产经营单位安全生产监督检查 |
||
|
备注 |
|
||

办理机构:乡镇应急办
业务电话:0554-8113756
|
权力序号 |
28 |
权力类型 |
行政裁决 |
|
权力名称 |
对陆生野生动物造成人身伤害和财产损失补偿申请的初审转报 |
||
|
备注 |
|
||

办理机构:乡镇自然资源和规划所
业务电话:0554-8113848
|
权力序号 |
29 |
权力类型 |
其他权力 |
|
权力名称 |
医疗救助待遇审核转报 |
||
|
备注 |
|
||

办理机构:乡镇民政办
业务电话:0554-8113773
|
权力序号 |
30 |
权力类型 |
其他权力 |
|
权力名称 |
农村集体聚餐厨师备案 |
||
|
备注 |
|
||

办理机构:乡镇食安办
业务电话:0554-8113756
|
权力序号 |
31 |
权力类型 |
其他权力 |
|
权力名称 |
兵役登记 |
||
|
备注 |
|
||

办理机构:乡镇武装部
业务电话:0554—8113667
