繁体
加入收藏
首页
凤台概况
领导之窗
新闻中心
政府信息公开
政务服务
互动交流
数说凤台
首页
凤台概况
领导之窗
新闻中心
政府信息公开
政务服务
互动交流
数说凤台
您的位置:
首页
>
信息公开
> 凤台县大兴镇
>
财政专项资金
>
抚恤补助资金管理和使用情况
>
政策与标准
索
引
号:
003066232/202211-00113
信息分类:
政策与标准
内容分类:
发布日期:
2022-11-25 16:32
发布机构:
凤台县大兴镇
成文日期:
生效时间:
废止时间:
名
称:
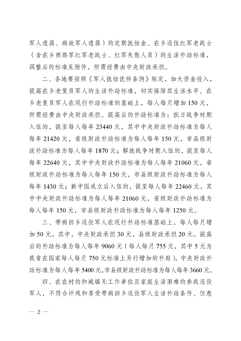
安徽省退役军人事务厅安徽省财政厅关于调整部分优抚对象等人员抚恤和生活补贴标准的通知
点
击
量:
文
号:
关
键
词:
索
引
号:
003066232/202211-00113
信息分类:
政策与标准
内容分类:
发布日期:
2022-11-25 16:32
发布机构:
凤台县大兴镇
成文日期:
生效时间:
有
效
性:
名
称:
安徽省退役军人事务厅安徽省财政厅关于调整部分优抚对象等人员抚恤和生活补贴标准的通知
点
击
量:
文
号:
关
键
词:
安徽省退役军人事务厅安徽省财政厅关于调整部分优抚对象等人员抚恤和生活补贴标准的通知
发布时间:2022-11-25 16:32
信息来源:凤台县大兴镇
文字大小:[
大
中
小
]
背景色:
正在更新中...
为进一步了解掌握社会公众对政策执行效果的反馈与评价,请您对该政策的制定及执行提出宝贵的意见或建议。我们将及时收集并分析,共同助力政策不断完善。
姓 名:
联系方式:
*
内 容:
*
验 证 码:
打印本页